|
Дневные ходовые огни
|
|
|
Oleg - Йошкар-Ола
|
1 |
12:34 |
Воскресенье, 03 Апреля 2011
|
Don`t Worry, Be Happy
Администратор
Оффлайн
|
А здесь обсуждаем установку светодиодных дневных ходовых огней (ДХО) на КИА Пиканто.
|
Пиканто ТА 2013, 1.0, МКПП
|
|
|
|
|
Меню форума
|  |
|
|
|
Останий - Новокузнецк
|
31 |
12:39 |
Воскресенье, 03 Апреля 2011
|
Незнание правил не освобождает от ответственности
Пользователь
Оффлайн
|
Galchonok, Oleg, об этом уже писалось ранее. Этот блок есть в продаже в Экзисте DRL Блок управления системой освещения 95830-07000 (Цена в пределах 2000 в зависимости от региона)
|
Kia Picanto
Premium
2006г
АКПП
1,1л
С нашего расставания
|
|
|
|
|
Меню форума
|  |
|
|
|
Galchonok - Химки
|
32 |
12:39 |
Воскресенье, 03 Апреля 2011
|
Пользователь
Оффлайн
|
Как он работает? В смысле, он при включении мотора включает ближний свет на всю катушку или только в пол силы?
|
Kia Picanto
EX
2007г
АКПП
1,1л
|
|
|
|
|
Меню форума
|  |
|
|
|
Lebom - Томск
|
33 |
12:39 |
Воскресенье, 03 Апреля 2011
|
|
|
Galchonok, Исходя из схемки то на всю катушку
|
|
|
|
|
|
Меню форума
|  |
|
|
|
Oleg - Йошкар-Ола
|
34 |
12:39 |
Воскресенье, 03 Апреля 2011
|
Don`t Worry, Be Happy
Администратор
Оффлайн
|
Quote (Galchonok) он при включении мотора включает ближний свет на всю катушку Останий, я вспомнил! Ставится вместо релюшки хоть на ближний, хоть на дальний свет и имеет систему плавного ( без удара) включения ламп. Я тогда еще сказал, что очень полезная штучка в смысле экономии лампочек. И еще у ДРЛки есть какие-то полезные функции. Вот что нашел! А схему, якобы, можно скачать тут.Добавлено (26 Июль 2010, 22:00) --------------------------------------------- А вот исправленная схема. К сожалению, просмотреть не могу, уж больно инет у меня тугой. 
|
Пиканто ТА 2013, 1.0, МКПП
|
|
|
|
|
Меню форума
|  |
|
|
|
Galchonok - Химки
|
35 |
12:40 |
Воскресенье, 03 Апреля 2011
|
Пользователь
Оффлайн
|
В общем, я решила эксперимент устроить 13 Августа поставлю себе эту релюху и посмотрю, как она врубает свет. Исходя из схемы, она лампы ближнего света включает на пол мощности.
|
Kia Picanto
EX
2007г
АКПП
1,1л
|
|
|
|
|
Меню форума
|  |
|
|
|
Lebom - Томск
|
36 |
12:40 |
Воскресенье, 03 Апреля 2011
|
|
|
Oleg, Ага а там коммутация нагрузки относительно +12 в а у нас относительно корпуса
|
|
|
|
|
|
Меню форума
|  |
|
|
|
Oleg - Йошкар-Ола
|
37 |
12:40 |
Воскресенье, 03 Апреля 2011
|
Don`t Worry, Be Happy
Администратор
Оффлайн
|
Lebom, я схему не видел к сожалению - 3G модем, мать его... Но в принципе умельцы с этим справляются. Знать бы только, стОит ли овчинка выделки...
|
Пиканто ТА 2013, 1.0, МКПП
|
|
|
|
|
Меню форума
|  |
|
|
|
Lebom - Томск
|
38 |
12:40 |
Воскресенье, 03 Апреля 2011
|
|
|
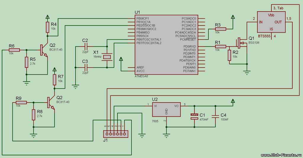
Oleg, А вот схемка Контакт 1 (SPD - вход) подключается к выходному контакту датчика скорости с разрешением 6 импульсов на метр. Контакт 2 (ON - вход) подключается к проводу штатной проводки подающему +12 вольт на лампы ближнего света, который необходимо заранее отключить от ламп. Контакт 3 (GND - вход) земля. Котакт 4 (IGN - вход) +12 вольт, которые появляются при включении зажигания и пропадают при выключении. Под капотом можно взять прямо с датчика скорости. Контакт 5 (BAT - силовой вход) +12 вольт с АКБ. Подключать к АКБ через предохранитель 15 ампер. Контакт 6 (OUT - силовой выход) +12 вольт. ШИМ-управление на лампы ближнего света. Подключается к лампам вместо отключенного от них штатного провода, заведенного на контакт 2 (ON).
|
|
|
|
|
|
Меню форума
|  |
|
|
|
Oleg - Йошкар-Ола
|
39 |
12:40 |
Воскресенье, 03 Апреля 2011
|
Don`t Worry, Be Happy
Администратор
Оффлайн
|
Lebom, спасибочки. Надо репу почесать, да со знающими людьми покумекать... Но я все-таки склоняюсь к светодиодам. Уж больно красиво у нас Ауди с ними ездит. Но дорого.... Жаба давит.
|
Пиканто ТА 2013, 1.0, МКПП
|
|
|
|
|
Меню форума
|  |
|
|
|
Lebom - Томск
|
40 |
12:40 |
Воскресенье, 03 Апреля 2011
|
|
|
Quote (Oleg) Но дорого.... Жаба давит. Что да то да
|
|
|
|
|
|
Меню форума
|  |
|
|
|
Galchonok - Химки
|
41 |
12:41 |
Воскресенье, 03 Апреля 2011
|
Пользователь
Оффлайн
|
Quote (Oleg) Уж больно красиво у нас Ауди с ними ездит. Цена вопроса+внешний вид нашего авто с оптикой от Ауди..Я бы не стала так делать..Лучше Ауди купить
|
Kia Picanto
EX
2007г
АКПП
1,1л
|
|
|
|
|
Меню форума
|  |
|
|
|
Oleg - Йошкар-Ола
|
42 |
12:41 |
Воскресенье, 03 Апреля 2011
|
Don`t Worry, Be Happy
Администратор
Оффлайн
|
Quote (Galchonok) Я бы не стала так делать..Лучше Ауди купить Galchonok, да неее, я не хочу оптику от Ауди. Я вышел из того возраста, когда на ТАЗ вешают эмблему от Мерседеса. Я просто хочу светодиодные дневные ходовые огни. Причем с диодами не китайского производства.
|
Пиканто ТА 2013, 1.0, МКПП
|
|
|
|
|
Меню форума
|  |
|
|
|
Останий - Новокузнецк
|
43 |
12:41 |
Воскресенье, 03 Апреля 2011
|
Незнание правил не освобождает от ответственности
Пользователь
Оффлайн
|
Если хотите красиво сделать дневной свет, так,чтобы ГАИшники не докапались и смотрелось,как родные. то обратитесь за консультацией к almihAM , если сделать все как он и вставить яркие диодики, то будет по-моему очень неплохо
|
Kia Picanto
Premium
2006г
АКПП
1,1л
С нашего расставания
|
|
|
|
|
Меню форума
|  |
|
|
|
Galchonok - Химки
|
44 |
12:41 |
Воскресенье, 03 Апреля 2011
|
Пользователь
Оффлайн
|
Спорно, он в фары вставил ленту диодную, таким образом, внес модификацию в авто. На ТО особо ретивый гаец может и придраться. Oleg, я уже давала ссылки на не кЕтайские диоды от Хеллы и Фылыпса. Там цены начинаются от 10 кило-рублев.
|
Kia Picanto
EX
2007г
АКПП
1,1л
|
|
|
|
|
Меню форума
|  |
|
|
|
almihAM - Чебоксары
|
45 |
12:41 |
Воскресенье, 03 Апреля 2011
|
Пользователь
Оффлайн
|
Galchonok, лента светодиодная позже была заменена на светодиоды 12 вольтовые (крупные) в связи с тем, что перегорели несколько и смотрелось не красиво, эти смотрятся как родные... для каждого отдельное посадочное место но светят они не так ярко, как лента, потому что питание заглушил резистором, чтобы дольше светили и не сгорели ЗЫ: особо реактивных пока не встречал гайцов и надеюсь не встречу
|
теперь езжу на киа сид
|
|
|
|
|
Меню форума
|  |
|
|